******威廉希尔·williamhill(中国)中文官网
williamhill威廉希尔官网
栏目名称:教学成果
2023-09-27
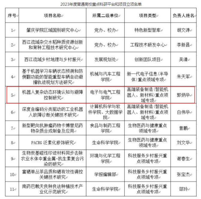
我院郭炳华教授获省教育厅2023年普通高校重点科研平台项目立项

本网讯 近日,广东省教育厅公布2023年度普通高校重点科研平台和项目立项名单,我院郭炳华教授在高端装备制造(智能机器人、新材料)重点领域专项获得立项。

据悉,2023年度广东省高校重点平台、团队及重点领域专项实行全省本科院校、高职院校统一申报、公平竞争,省教育厅组织专家评审的方式,择优予以立项。其中,我校11个平台、团队及重点领域专项获得立项,包括广东省普通高校特色新型智库1项,广东省普通高校工程技术研发中心1项,广东省普通高校创新团队1项,广东省普通高校重点领域专项8项,立项总数创近三年新高。

williamhill威廉希尔官网

Copyright© 威廉希尔·williamhill(中国)中文官网 版权所有