******威廉希尔·williamhill(中国)中文官网
williamhill威廉希尔官网
栏目名称:健康疾病
2020-04-13
吃出健康!一日三餐营养食谱请拿好

这段时间,孩子们都在家中生活和学习,如何保证孩子的营养健康呢?这是家长们非常关心的问题。那么,为孩子准备餐食应该遵循哪些原则?三餐怎么吃才能保证营养健康?一起来看看这份由广东省营养学会临床营养专业委员会撰写,并由广东省营养学会与广州市中小学卫生健康促进中心联合发布的新冠肺炎防控期间学生餐营养指引↓↓↓


防疫期间学生餐营养总原则


     

   

01

食物多样,合理搭配

学生餐要覆盖五大类人体必需的基本食物:谷薯类、蔬菜水果类、畜禽鱼蛋奶类、大豆和坚果类、油盐类。每天品种要多样,尽可能多摄入不同种类食物,最好平均每天摄入12种以上食物,每周25种以上,每餐搭配要合理,有主食,有副食,荤素搭配,粗细搭配(可用杂粮、杂豆或薯类部分替代精白米面)。尽量避免食物单一。  

 

02

增加蛋白质供给,提高免疫力

动物性食物(鱼虾等水产品、禽类、畜类、奶类、蛋类)和一些植物性食物(如豆类、坚果类)均是很好的蛋白质来源。优先选择水产类或禽类,畜肉以瘦肉为主,少提供肥肉。每周提供1次动物肝脏,每人每次20~25g。  

 

03

多吃蔬菜和水果

每天提供至少三种以上新鲜蔬菜,一半以上为深绿色、红色、橙色、紫色等深色蔬菜,适量提供菌藻类。有条件的地区每天提供至少一种新鲜水果,不要用果汁代替水果。  

 

04

天天喝奶,促进骨骼健康

考虑到疫情防控期间户外活动减少,应增加奶类的摄取,保证钙的摄入,促进骨骼健康。  


 

05

能量平衡,维持健康体重

疫情期间更要关注自己的体重,不主张节食减肥,也要避免体重快速增长,可根据自身体重的变化,适当调整食物的摄入量和身体活动量。只有吃动两平衡,才能促进身心健康。  

 

06

足量饮水,少喝甜饮

每天少量多次足量饮水,以白开水或矿泉水为主。出汗多可适当增加饮水量,不要等到感到口渴时再饮水。不喝或少喝含糖饮料,更不能用饮料替代水。  

 

07

合理烹调,控油限盐

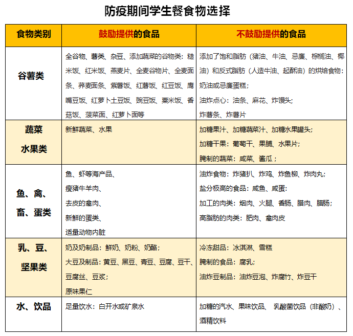
学生餐要清淡,每人每天烹调油用量不超过25-30g;控制食盐摄入,包括酱油和其他食物的食盐在内,提供的食盐不超过每人每天5g;蔬菜应先洗后切;烹调以蒸、炖、烩、炒为主,尽量减少煎、炸等可能产生有毒有害物质的烹调方式;烹调好的食品不应存放过久;不制售冷荤凉菜,不吃野生动物和鱼生,食物要烧熟煮透。  

 

08

培养良好饮食习惯

规律进餐,细嚼慢咽,吃好一日三餐,餐餐合理。不漏餐,不偏食节食,不暴饮暴食;合理选择零食;合理选择快餐;限糖、禁   酒;学会看食物营养标签,提高营养科学素养。  
 

 

09

提倡分餐制、用公筷

学校可根据实际情况分时段就餐,错峰就餐,或送餐到班,或打包带回教室或宿舍用餐,不扎堆用餐或面对面用餐,用餐时少交谈、取餐时保持一定距离。不要共用餐具,使用公勺公筷,最好使用独立餐具,每餐消毒。  

undefined

 

   

防疫期间学生餐营养标准


   

 

01

全天能量和营养供给


不同年龄段学生的全天能量和营养素供给量见下表。疫情期间,我们对学生餐的营养做了适当的调整,针对活动量减少,在保证总能量供给充足的情况下,主食量略有减少;为提高抵抗力,蛋白质有所增加,同时考虑到户外活动减少,增加了奶类的摄取,保证钙的摄入,促进骨骼健康。  

 

williamhill威廉希尔官网

 

02

每人全天的食物种类及数量

不同年龄段学生的全天各类食物的供给量的标准见下表。一日三餐应提供谷薯类、新鲜蔬菜水果、鱼禽肉蛋类、奶类及大豆类等四类食物中的三类及以上,尤其是早餐。  
 

williamhill威廉希尔官网

 

03

三餐比例

早餐、午餐、晚餐提供的能量和营养素应分别占全天总量的25%~30%、35%~40%、30%~35%。如果正餐吃不完,可分出5-10%做小加餐。  

williamhill威廉希尔官网


 
防疫时期,在满足中小学生生长发育所需能量和营养素需要的基础上,尽量做到食物多样,适时调配,注重营养与口味相结合,同类食物可以互换。也要根据当地的食物品种、季节特点和饮食习惯等具体情况,结合中小学生营养健康状况和身体活动水平配餐,预防营养缺乏。  

 

williamhill威廉希尔官网

williamhill威廉希尔官网

williamhill威廉希尔官网

williamhill威廉希尔官网


 

 

   

   
本指引由广东省营养学会临床营养专业委员会组织撰写。        
     
顾问      
凌文华 教授      
广东省营养学会 理事长      
朱惠莲 教授      
广东省营养学会 副理事长      
中山大学公共卫生学院营养系 主任      
郭鸿宜 中药高级讲师      
广州市中小学卫生健康促进中心 副主任      
执笔起草人      
马文君  主任医师      
广东省营养学会临床营养专业委员会 主任委员      
广东省人民医院营养科 主任      
主要审稿专家:      
史琳娜  副主任医师      
广东省营养学会临床营养专业委员会 副主任委员      
南方医科大学南方医院营养科 副主任      
方仕  副主任医师      
广东省营养学会临床营养专业委员会 副主任委员      
中山大学附属第一医院营养科 主任      
胡志庚  副主任医师          
广东省营养学会临床营养专业委员会 副主任委员      
南方医科大学珠江医院营养科 副主任      
邱小文  主任护师            
广东省营养学会临床营养专业委员会 副主任委员      
南部战区总医院营养科 主任      
潘文松  副主任医师          
广东省营养学会临床营养专业委员会 副主任委员      
佛山市第一人民医院临床营养中心 主任      
葛茜  主任医师      
广东省营养学会临床营养专业委员会 副主任委员      
深圳市人民医院营养科 主任      
潘丹峰  主任医师      
广东省营养学会临床营养专业委员会 副主任委员      
广州市第一人民医院临床营养科 主任      
谭荣韶  主任医师      
广东省营养学会临床营养专业委员会 副主任委员      
广州市红十字会医院临床营养科 主任      

     

     



来源 | 广东营养界、广东省营养学会、广州市中小学卫生健康促进中心

转载自广东教育


Copyright© 威廉希尔·williamhill(中国)中文官网 版权所有