一、 公司简介 广州科骏科技有限公司(以下简称广州科骏)成立于 2017 年 8 月,是珠海市精实测控技术股份 有限公司的子公司,主要负责集团公司软件和电子硬件的研发和试验。 广州科骏专注于测控技术研发创新,以及测控装备的产业化应用。始终坚持以技术研发为发展 驱动,针对应用市场,不断完善硬件普适性和软件功能体验,进一步增强在测试和测量领域的市场 竞争力。不仅配备有领先的电子研发实验室,而且拥有一支理论和工程经验丰富的研发设计团队。 经过多年的发展,已经在白色家电、消费电子和汽车电子等领域积累了丰富的测控技术解决方案, 产品和服务深受行业客户的广泛认可。集团总部珠海精实测控也已建立起立足于珠海,辐射全国 (广州、深圳、苏州、香港)、北美(美国)和东南亚(越南)的研发设计、生产制造与服务体系。
二、 企业文化使命:成为世界级的测控技术、设备和工具提供商 愿 景:让测控任务更简单,让数据更有价值 价值观:以客户需求为中心,以员工发展为基石,以投资者回报为已任;专注执行和解决,追求专 业与高效。
三、 薪酬福利薪酬待遇:有竞争力的薪酬体系及完善的晋升制度,年终奖及调薪机会 福利待遇:五险一金、商业保险、年度体检、团建活动、休闲茶点、节日福利等 休息休假:实行 5 天 8 小时工作制,并享有国家规定的法定节假日及带薪年假、婚假、产假等假期 培训体系:提供全面完善的入职培训,引导快速转换角色,融入公司; 部门专业牛人手把手教学,传授工作技能和技巧; 定期组织参加专业知识技能培训,提升个人综合竞争力。
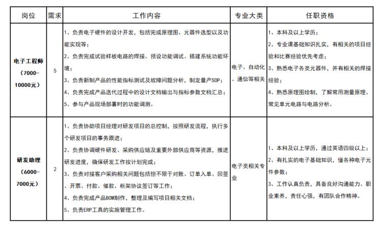
四、 校招岗位

投递通道: 有意向者可发简历至:xiaoxing.liang@prmeasure.com(简历命名格式:投递职位+学校+姓名) 校招流程:投递简历—线上初试—终试—发放 Offer 联 系 人:梁小姐 联系电话:020-31070797/13336561967(微信同号) 公司地址:广州市番禺区海伦堡创意园 1 栋3座 5 楼 公司网址:www.prmeasure.com
